Breadcrumbs

Support Request Flows


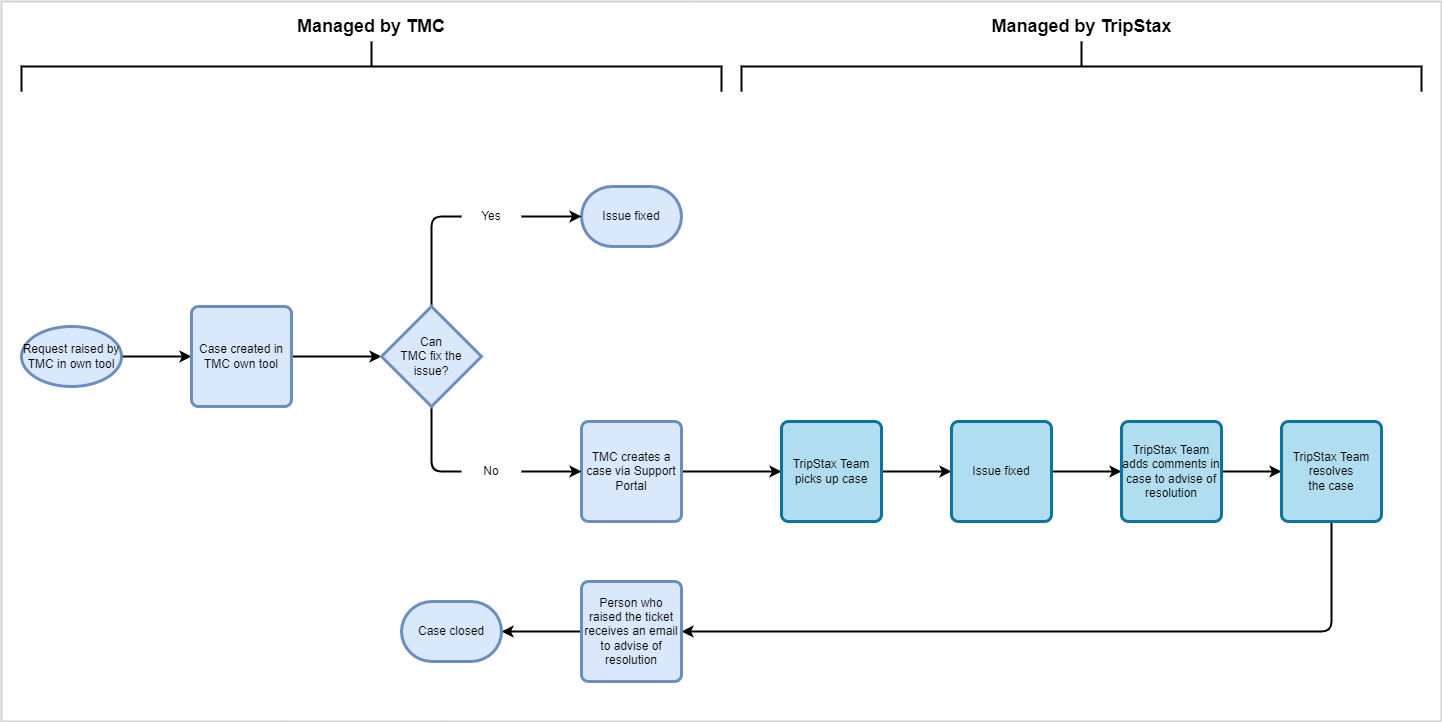
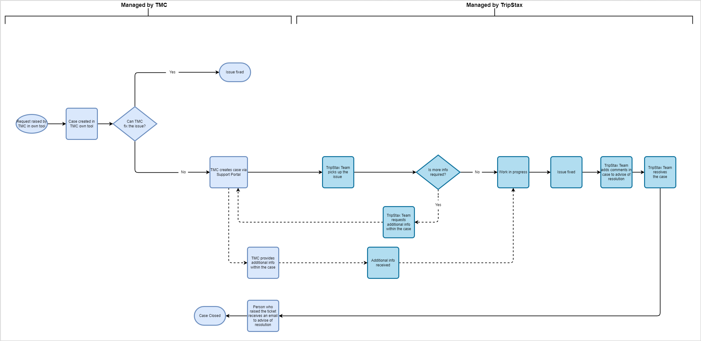
Following are the flows for support requests sent via the Support Portal.



Support Request Flows


Support Flow Simple.png




Support Flow Complex.png

Development Request Flow


Development Request Flow.png

New Corporate Implementation Flow


New Corporate Implementation Flow.png